На информационном ресурсе применяются cookie-файлы. Оставаясь на сайте, вы подтверждаете свое согласие на их использование.
Нужно прошить микроконтроллер PIC
20811
19
Всем привет! Нужно прошить два микроконтроллера PIC16F690 и PIC16F873A. Есть микросхемы и .hex файлы для них. Кто сможет помочь, отзовитесь!!!
Если никто не откликнется, посмотрю вечером влезут ли они у меня. Контроллеры в DIP? Сколько ног?
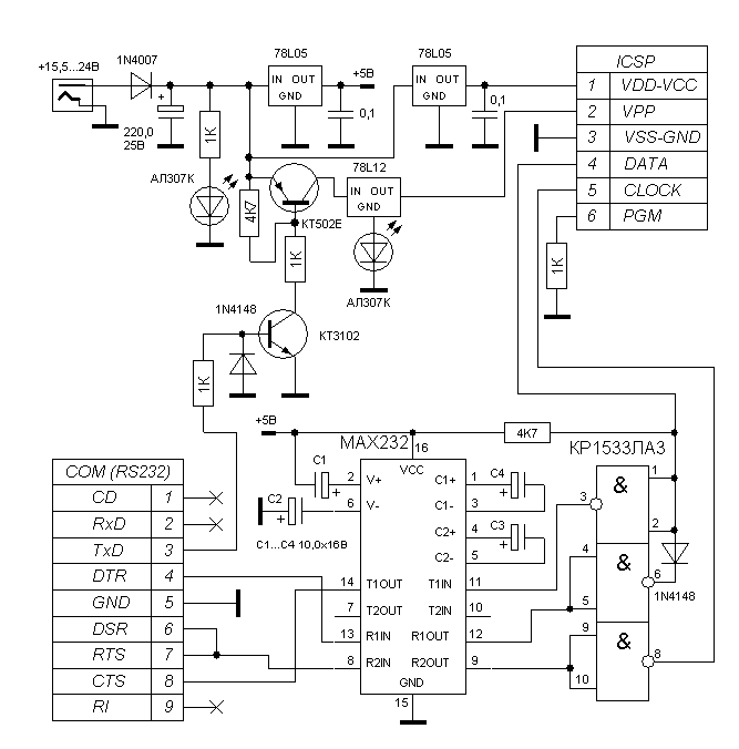
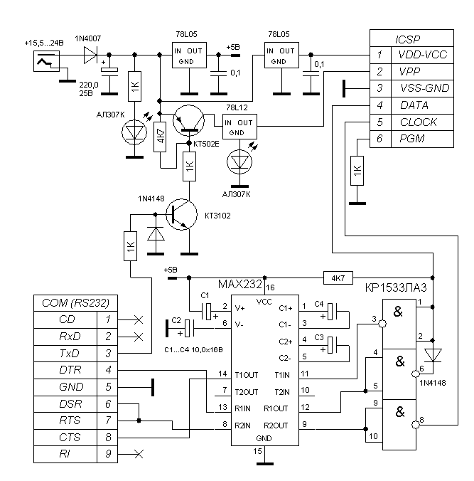
Корпуса диповские, 20 и 28 ног. Собрал extrapic, перепрошил ради эксперимента pic16f628a, вроде получилось. Не могу найти три сигнала для 690го. Схему программера прилагаю. НЕ могу найти DATA, CLOCK,PGM. Подскажи если знаешь. Заранее благодарен!
Правильно я понял: PGM можно не подключать?
Сейчас читают
Грибы 2014 г.
767550
1000
Россия 2000-2015: результаты и перспективы
91332
352
Ситуация в России. (часть 29)
242071
735
Спасибо, буду пробовать!
Что получится, отпишусь
Что получится, отпишусьПрошить, вроде прошились. Программа прошивки читает новые кода. В схеме пока не проверял, еще не спаял.
Не подскажите, надо прошить PIC 16F628A, где у нас в городе это можно сделать за вменяемую денежку или просто может за шоколадку кто сделает? Делов на минуту. Покупать/паять программатор за 1тр ради одного старенького МК как-то тягостно...
В каком корпусе контроллер?
(PDIP, SOIC, SSOP, QFN)
(PDIP, SOIC, SSOP, QFN)
Костярик07
junior
Здравствуйте,а мне не поможете с прошивкой PIC16F628A?
Сибиряк
old hamster
Сейчас у меня нет времени на это. Может кто-то ещё сможет помочь
Павел Сергеевич
veteran
если еще актуально пиши в личку прошьем...
sibdaver
junior
помогите с прошивкой PIC12F629
если еще актуально пиши в личку
